Dionex™ Aquion™ RFIC 系统
询价
公司新闻
新品发布|匠心独运出佳品,披荆斩棘助发现
发布时间:2021-02-24 15:52 | 点击次数:398
新品发布|匠心独运出佳品,披荆斩棘助发现
关注我们,更多干货和惊喜好礼
2021新品
疫情与灾难交织的2020年并没有挡住我们前进的步伐,在此辞旧迎新之际,我们的毛细管柱家族再添新成员。我们先看看国外的科学家是怎么评价这两款新品的。
看了视频一定很心动吧!那就随着飞飞的脚步一起认识来一下它们吧!
MAbPac Capillary色谱柱
当您遇到以下难题时,MAbPac Capillary色谱柱可以迎难而上,轻松 化解难题。
完整水平分析低含量大分子
不想做费时费力的标记样本实验
样品量有限的候选药物
低丰度的基因治疗药物
01
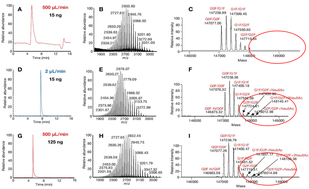
Cap柱与常规柱在相同(不同)进样量下的对比数据
本实验中,Cap色谱柱的峰形更尖锐,总离子流图信噪比626是常规分析柱的36倍。
02
Cap柱定量纳克与飞克级的Insulin
飞克级别的高灵敏度检测,可以实现痕量样品的定量。
03
Cap柱完整水平TOP-down标准蛋白分析
超大孔径,苯基官能团的低流速色谱柱可以在ng水平上分析和表征完整蛋白。
04
Cap柱分析曲妥珠单抗糖基化位点
通过同位素标记法,在Cap柱上实现亚基水平上单抗的糖基化位点确认。
滑动查看更多
MAbPac Capillary 色谱柱是不是很强大,完整水平,亚基以及多肽都可以在质谱上得到完美的分离和高灵敏度的结果,这主要得益于它
聚合物基质更低的背景噪音
苯基官能团的优异选择性
耐受更高的温度,更完美的峰形
1500Å的孔径,大分子分析更得心应手
Easy-Spray™Nano &Capillary喷针
纳升和微升喷针两种。
• 实现Easy-Spray离子源下连接任意色谱柱。
• 跟Thermo Scientific™ FAIMS Pro™ Interface搭配使用更完美。
Easy -Spray™Nano 喷针在Easy-Spray离子源上连接纳升/微升色谱柱
看看新品这么优秀,是不是很心动啊!更多优秀产品服务您!
(点击查看大图)
新品讲座在线看:"新型微升液相色谱柱高灵敏度检测蛋白,抗体和多肽"。
扫码注册 即可观看
(建议复制链接至电脑端更流畅哦)
如需合作转载本文,请文末留言。扫描下方二维码即可获取赛默飞全行业解决方案,或关注“赛默飞色谱与质谱中国”公众号,了解更多资讯+

