公司新闻
和疫情赛跑,质谱战“疫”在行动
发布时间:2021-05-24 15:43 | 点击次数:479
和疫情赛跑,质谱战“疫”在行动
关注我们,更多干货和惊喜好礼
质谱战“疫”在行动
2020年突如其来的新冠疫情不仅给全球公共卫生造成了极大负担,更直接影响和重塑了传染病的研究模式。新冠肺炎疫情持续期间,相关科研论文产出呈现井喷之势。在Pubmed搜索“Covid-19 or SARS CoV-2”,结果显示相关论文数量为145112篇。组学技术在传染病的表征、致病机制、临床检测、疫苗研发等过程都发挥着重要作用。
01
病毒致病机制及生物标志物研究
蛋白质组学资深学者Matthias Mann近日在Nature上发表了题为“Multilevel proteomics reveals host perturbations by SARS-CoV-2 and SARS-CoV”的文章[1]。以Orbitrap为主要分析平台,在蛋白质组、泛素化修饰组、磷酸化修饰组学和转录组学等多层次表征了SARS-CoV-2 和 SARS-CoV对宿主的干扰。并对比分析了这两种病毒蛋白质与宿主蛋白质的相互作用,确定了各自密切相关的冠状病毒特有的以及共有的关键蛋白质,筛选出两种具有显著抗病毒效果的候选药物。
多组学表征SARS-COV-2和SARS-COV对宿主的干扰
(点击查看大图)
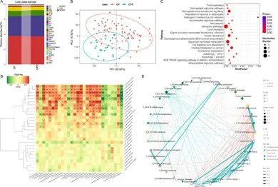
中国学者在此次新冠相关的生命科学研究中也取得了重大进展。西湖大学的研究者先后在Cell上发表了两篇学术研究,运用Orbitrap超高分辨质谱,对新冠病人及对照组的血清样本和组织样本对新冠进行了系统全面的质谱分析。筛选出重症患者特征性的22个蛋白质和7个代谢物[2],构建了因新冠肺炎去世的患者体内多器官组织样本中蛋白质分子病理全景图[3]。
新冠轻重症病人蛋白、代谢生物标志物筛选
(点击查看大图)
代谢与疾病密不可分,代谢紊乱会引起多种疾病。肠道菌群结构和代谢失调可能与长期的COVID-19风险有关。今年3月,郑州大学第一附属医院和浙江大学的研究团队共同发表题为”Alterations in the human oral and gut microbiomes and lipidomics in COVID-19 “的研究论文,利用392例舌苔样本,172例粪便样本和155份血清样本进行了16S测序和脂质组学分析,首次表征了COVID-19患者及康复患者口腔微生物组和脂质的变化。结果显示,新冠患者口腔和粪便微生物多样性显著降低。口腔中产生丁suan的细菌减少,而产生脂多糖的细菌增加。8种最佳口腔微生物标志物和7种粪便微生物标志物在不同队列中均具有良好的诊断效率,在跨区域队列中,诊断效率达到了87.24%[4]。
新冠患者康复过程中微生物的代谢组学研究
(点击查看大图)
02
病毒变异研究
新冠病毒在传播过程中不断变异,进而引起传播速度加快,降低疫苗效力等不良后果。对病毒的突变进行表征和研究至关重要。在2021年初,研究人员在加利福尼亚收集的冠状病毒中发现了SARS-CoV-2变体。这些变体具有影响刺突蛋白的突变,该突变会影响疫苗效力。通过质谱表征发现,其中S13I的突变位于信号肽,可改变信号肽的剪切位点,进而影响N末端区域NTD抗原位点的完整性。而NTD是新冠患者或者接种疫苗人群产生的中和抗体的主要对抗区域。这揭示了该病毒具有较强免疫逃逸能力的原因,也为后续新冠病毒的其他变异毒株的研究工作提供了参考[5]。
S131信号肽突变引起病毒免疫逃逸
(点击查看大图)
03
临床检测
随着新冠疫情的持续蔓延,临床测试需求急剧增加,常规PCR核酸检测相关的耗材和设备也面临着巨大产能压力。而且由于RNA不稳定,且PCR检测具有一定的假阳性率,科学家积极寻求更稳定、容易操作,且能够提供快速报告的临床检测方法。
来自巴西的学者首先使用正负离子模式对新冠患者鼻咽拭子标本进行数据依赖采集,然后基于微流色谱法与四极杆串联线性离子阱质谱的平台对病毒特征蛋白进行靶向分析。结合自动化前处理,每天可以完成500个样品的检测工作。在985个样品的检测中准确率和特异性分别高达84%和 97%[6]。
基于非靶和靶向蛋白质组学技术的新冠病毒临床检测流程
(点击查看大图)
小结:
质谱技术在新冠疫情中的取得的战“疫”成果不局限于本文所提及的研究领域,而是广泛应用于病毒相关的病理、毒理、药理、诊断、疫苗研发等全流程研发工作中。基于Orbitrap金标准的组学技术,能够提供超高分辨率和灵敏度,可为病毒蛋白质组学、代谢组学、临床检测等方面的研究者所面临 “样本基质复杂、假阴性/假阳性、大样本连续分析”等挑战提供强大的技术保障。
参考文献:
[1] Stukalov A , Girault V , Grass V , et al. Multilevel proteomics reveals host perturbations by SARS-CoV-2 and SARS-CoV[J]. Nature, 2021:1-11.
[2] Shen B , Yi X , Sun Y , et al. Proteomic and Metabolomic Characterization of COVID-19 Patient Sera[J]. Cell, 2020, 182(1).
[3] Nie X , Qian L , Sun R , et al. Multi-organ proteomic landscape of COVID-19 autopsies - ScienceDirect[J]. Cell, 2021.
[4] Ren Z , Wang H , Cui G , et al. Alterations in the human oral and gut microbiomes and lipidomics in COVID-19[J]. Gut, 2021:gutjnl-2020-323826.
[5] SARS-CoV-2 immune evasion by variant B.1.427/B.1.429. BioRxiv, 2021.
[6] Cardozo K , Lebkuchen A , Okai G G , et al. Establishing a mass spectrometry-based system for rapid detection of SARS-CoV-2 in large clinical sample cohorts[J]. Nature Communications, 2020, 11(1).
如需合作转载本文,请文末留言。扫描下方二维码即可获取赛默飞全行业解决方案,或关注“赛默飞色谱与质谱中国”公众号,了解更多资讯+

