基于HCD-pd-ETD碎裂的高通量的完整糖肽定量策略解读
发布时间:2022-08-17 15:47 | 点击次数:1521
道一声珍重,道一声珍重,那一声珍重里有蜜甜的忧愁,在这里,我们为什么给了这个美丽的句子呢?因为我们这一期的主题是,蛋白质修饰中的一个很”甜蜜”的组学技术,也是蛋白质组学人”蜜甜的烦恼”,那就是糖组学和糖蛋白质组学。
我们知道,蛋白质的翻译后修饰是蛋白质表征中的重要部分,因其极大的增加了蛋白质水平的复杂度,并且能够提供超越基因水平的注释信息。其中,糖基化修饰是蛋白质翻译后修饰的重点、难点之一。与遵守中心法则的转录和翻译不同的是,糖基化中糖链的合成没有模板,是多酶联合作用的结果,难以通过基因组、转录组或者蛋白质组学的数据进行预测,除了位点水平的宏观不均一性外,同一个糖基化位点上可能存在多种糖型,称之为微观不均一性。因此,这也使得糖肽、糖链的丰度进一步被分割降低,检测的难度进一步增加。
鉴于在糖肽的鉴定与定量研究中遇到的诸多困难,复旦大学陆豪杰教授团队近日在《国家科学评论》(National Science Review, NSR)发表题目为High-throughput site-specific N-glycoproteomics reveals glyco-signatures for liver disease diagnosis的文章[1],意在通过DMEN化学标记法与赛默飞HCD-pd-ETD的质谱采集技术,对人血清样品中的完整糖肽进行高通量的定性与定量分析,并可通过糖标志物组合对不同肝脏疾病病程进行区分。
研究详情
DMEN标记法,即基于N,N-dimethylethylenediamine(DMEN)标记的方法,可参照作者团队于2019年发表的Chemical Science的文章[2]。

图1:DMEN与糖肽的羧基端的反应
基于质谱表征的完整糖肽其痛点在于,复杂样品中糖肽的含量较低且存在微观不均一性,糖肽亲水,带电困难,且由于糖链和肽链的同时存在,碎裂能量多被糖苷键吸收等困难。随着质谱技术的发展,ETD技术因能够产生较好的鉴定糖肽肽段部分的碎片离子信息,逐渐成为鉴定糖肽的重要手段之一。为了更好的提升ETD的碎裂效率,本篇文章作者团队开发的DMEN标记的方法有效提升多肽的带电,提升的电荷数有利于下一步质谱中ETD的碎裂,得到更加丰富的c、z离子。本篇文章中,糖肽的质谱鉴定所用到的ETD碎裂模式,特指的是赛默飞三合一系列质谱仪所特有的HCD-pd-ETD的模式。研究团队应用DMEN+TMT标记+HCD-pd-ETD的方法,对收集的包括23例健康对照组、24例HBV感染组、22例CIR组和21例HCC组的共90例患者的血清样品,使用前述的HTiGQs方法进行完整糖肽分析。实验共鉴定到313条来自于IgG的完整N糖肽,这个数据是迄今报道的最大的人血清IgG亚类特异性和位点特异性的N糖肽数据集。糖肽的电荷数的增加,使得糖肽鉴定的谱图中,鉴定到的糖肽的ETD谱图高于HCD谱图,而在ETD中鉴定到的谱图98%的谱图都同时有ETD谱图。

图2:高通量完整糖肽定量策略
(点击查看大图)

图3:HCD-pd-ETD质谱采集技术
(点击查看大图)
在拥有了高质量的鉴定信息后,在定量研究策略中,作者在workflow的第一步使用了基于赛默飞TMT-10plex的标记策略,以实现对糖肽高准确度的定量;TMT (Tandem mass tag)技术是赛默飞研发的多肽体外等重同位素标记的相对与绝对定量技术,最高通量为18-plex,质谱检测时可实现来源于不同的生物学样品的的同一条多肽可实现色谱共洗脱,一级谱共隔离,并能在同一张二级谱上同时实现定性与定量。

图4:TMT定量策略
(点击查看大图)
与非糖肽相比,糖肽的报告离子的强度偏低,这显然不利于定量。有研究报道使用stepped NCE的方法,以20-30-40%的能量进行碎裂,可以在同一张谱图中同时得到大量的糖链和肽链所产生的碎片离子信息。而我们知道,TMT需要更高的碰撞能量,这些能量可以大部分被糖苷键所吸收,报告离子强度低则会直接影响定量的准确性、重现性及灵敏度。基于此,作者探索了sceHCD-ETD, sceHCD-pd-ETD, and HCD-ETD不同能量的组合,从结果可以看出,HCD-pd-ETD的方法要优于仅适用ETD碎裂,sceHCD-pd-ETD NCE 50 ± 10 的方法所鉴定到的糖肽数量最多,且碰撞能量的提高也可以提高TMT报告离子的强度,有利于定量。实验结果中可以看到,利用不同混样比例对TMT定量的准确性进行检验,实测ratio值与理论ratio值接近;N糖肽的TMT定量的高度的准确性与重现性,这使得在更复杂的大规模样品中实现对N糖肽的定性定量成为可能。

图5:TMT定量准确性
(点击查看大图)
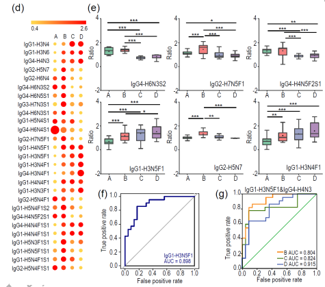
为了进一步筛选出可以对疾病病程进行分类的糖肽,研究团队从来源于不同肝脏疾病样品的差异表达的糖肽的27个候选的糖肽中进行筛选发现, IgG1-H3N5F1 和IgG4-H4N3 可作为分辨肝病发生发展进程潜在的生物标志物。最后,作者还选取了7个在大多数临床样品中发现且具有代表性的差异表达的糖肽在验证集(包含11例健康对照、12例HBV感染样品、11例CIR组和11例HCC样品)中进行了PRM方法的验证。

图6:肝脏疾病病程诊断的潜在的糖标志物的筛选(点击查看大图)
另,为验证方法适用性,作者团队还将HTiGQs方法应用于人血清糖蛋白质组学。每位受试者取10μl血清样品,共鉴定了包含1961个unique N糖肽的168个糖蛋白。经DMEN标记后,可鉴定到更多的且电荷数更多、分子量更大的糖肽;而在聚糖类型方面,不同的模式具有不同的碎裂倾向,可对糖肽进行互补性的采集。

图7:人血清中N-糖肽的鉴定
(点击查看大图)
肝癌的发生发展是一个多步骤、长期、复杂的动态过程。曾经的中国是乙肝大国,也是HCC高发区;目前,通过疫苗的普及及疾病的研究,2020年,中国也逐步实现了乙肝大国的“摘帽”。需要看到的是,目前乙肝仍然是中国面临的严重的公共卫生问题,我国的乙肝患者的绝对数量仍然很高,故关注乙肝感染引发的病程发展,减缓肝细胞癌的发生,改善患者的生存质量仍是我国广大的医药工作者、科学家们的不懈追求。
参考文献:
[1] Sun, Zhenyu, et al. "High-throughput site-specific N-glycoproteomics reveals glyco-signatures for liver disease diagnosis." National Science Review (2022).
[2] Yang, Lijun, et al. "Chemical labeling for fine mapping of IgG N-glycosylation by ETD-MS." Chemical science 10.40 (2019): 9302-9307.
如需合作转载本文,请文末留言。

