干细胞来源的肝细胞发育过程中时间维度的蛋白质组学和磷酸化蛋白质组学分析
发布时间:2022-12-21 15:22 | 点击次数:668
✦ ✦✦ ✦✦ ✦✦ ✦
今天与大家分享一篇发表于Cell子刊Cell Reports杂志上的文章,通讯作者为蛋白质组学领域的大师,来自德国慕尼黑工业大学的Bernhard Kuster教授;
主要内容为基于质谱的经典蛋白质组学和翻译后修饰组学分析干细胞来源的肝细胞发育过程中蛋白的变化及阶段性生物标志物的研究。
✦ ✦ ✦ ✦ ✦ ✦ ✦ ✦


图1:实验整体设计及iPSCs分化为肝细胞样细胞过程概述
(点击查看大图)
为了便于阅读,我们首先对文章中的实验材料进行简介:
人诱导多能干细胞( human induced pluripotent stem cells, iPSCs)为重编程体细胞,具有无限繁殖能力,其多能性使得经诱导,分化为定型内胚层(definitive endoderm ,DE)、肝内胚层(hepatic endodermal ,HE)、未成熟肝细胞(immature hepatocyte, IH)、肝细胞样细胞(hepatocyte-like cells,MH),分化过程如图1所示。具体为通过诱导分化,在对应的在不同时间点收取细胞,0天 iPSC细胞, 第6天 DE阶段细胞, 第8天 HE阶段细胞, 第13 天IH阶段细胞以及第 21天 MH阶段细胞。成人及胎肝细胞则由分离获得。
肝细胞是肝脏实质细胞,负责执行大多数的肝脏的功能。肝脏还负担了重要的外源物质的解毒的作用,使得肝细胞在药物的发现和开发中,原代人肝细胞(Primary human hepatocytes, PHHs)更是评估药物代谢和毒性的金标准,但受限于材料短缺、在体外培养过程中的潜在变化以及捐献者之间的高度异质性等问题。故经iPSCs分化的肝细胞样细胞可作为替代方案,成为药物评估等实验的反应容器,因此对iPSCs分化过程的研究至关重要。
我们知道,蛋白是生命活动的执行者,翻译后修饰更是具有极其高效的、物美价廉的调节作用。本篇文章中,作者使用基于质谱的蛋白质组学作为研究工具,分析诱导多能干细胞分化为肝细胞的分子过程,共鉴定到约9000个蛋白以及12000个磷酸化位点和800个乙酰化位点,如图2所示。
基于获得的蛋白质组学数据,发现了在干细胞的分化过程中的一系列阶段特异性的标志物蛋白。该研究构建了肝细胞发育过程分子路线图,对iPSCs的分化路径进行深度解析,为未来相关研究提供宝贵数据资源。本篇文章内容丰富详实,分析全面,也是挖掘组学数据的经dian范例。


图2:蛋白质组学工作流程概述
(点击查看大图)
具体来说,在时间维度分辨的iPSCs到肝细胞的分化过程的定量蛋白质组学研究中,作者使用了TMT标记的策略,并使用TMT SPS-MS3的采集策略,获得了肝细胞分化过程中的全面蛋白质组学图谱。共鉴定到约9000个蛋白以及12000个磷酸化位点和800个乙酰化位点。本组数据数据质量优异,其蛋白及修饰位点鉴定定量重复性高,并从PCA图可看到,蛋白质组学数据重现了分化过程中的细胞转变;而转录水平与蛋白表达的关系较弱,而比较有趣的是,蛋白表达和mRNA表达水平zui相关的阶段是在分化上相距最远的两个阶段(iPSC和MH),这也说明mRNA数据不足以研究细胞在分化过程中的时间动态变化。而蛋白质组学数据揭示动态变化明显更加得心应手。
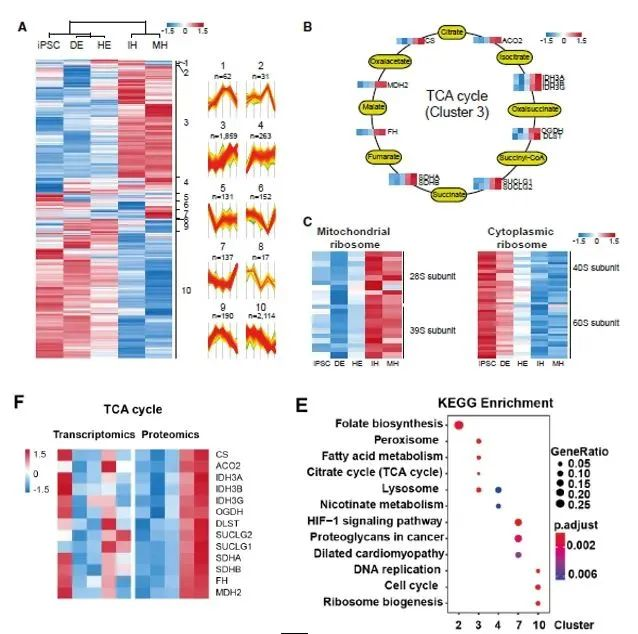
将在分化过程中的差异蛋白水平数据进行分析,共计4956个蛋白,可被区分为10个聚类,有趣的是,TCA循环中的所有检测到的13种蛋白,协同上调;琥珀酸脱氢酶(succinate dehydrogenase, SDHA/B)的上调变化以及多种呼吸酶的表达量上调,连接了TCA循环和呼吸链,表明细胞代谢在IH阶段中转换到了氧化磷酸化。另一个被富集的通路是过氧化物酶体代谢途径,其在脂肪酸代谢中具有关键作用,转录因子PPARα的上调表达,在细胞从HE到IH阶段的代谢转换中起到重要作用。

图3:时间维度的代谢转换
(点击查看大图)
在细胞周期的调控中,磷酸化调控起着至关重要的作用,且其变化会优先于蛋白水平。从iPSC到DE的转化中,RB1-S807/811 和 CDK1-T161磷酸化水平均降低,提示说明早期的翻译后修饰调节通过抑制G1/S和G2/M检查点来进行的。因为过度磷酸化的RB1无法结合调控G1/S进程的转录因子E2F,而未磷酸化的蛋白可以结合E2F,从而阻止细胞周期。G2/M检查点是细胞周期的第二个关键调节点,主要由CDK1控制。CDK1的主要的周期蛋白CCNB1的水平在iPSC和DE之间显着降低,在分化过程中大量已知和预测的CDK1底物的磷酸化水平也均降低。

图4:蛋白表达量及磷酸化水平变化调控细胞周期进程
(点击查看大图)
在iPSC分化过程中,将表达的蛋白根据不同的生物学功能进行区分。位于细胞表面的蛋白的表达量随着分化时间的推进而升高,特别是作为“细胞表面”蛋白的子集的溶酶体蛋白的表达量明显随着分化进程升高。蛋白质组学中观察到的诸多“非规范的”功能变化,都反映了溶酶体是分化过程中的重要细胞器,共鉴定到726种细胞表面蛋白,其中97种都在分化过程中发生了量的变化;这些蛋白的变化趋势,未来可能可以为控制细胞分化进程或纯化特定细胞群体的研究提供帮助。
在不同分化阶段时间维度的组学分析中,作者以两倍差异作为标准,筛选到了共计78个阶段性的差异表达蛋白,这些蛋白可以作为将来研究分化过程的起点。大多数标志物主要来源于起始分化的iPSCs或者终末的MHs,而处于分化中间阶段的标志物蛋白发现较少,这个主要由于细胞的异质性,目前的传统蛋白质组学方式较难进行分析。长链脂肪酸生物合成中的速率限制酶ACACA是iPSCs阶段的标志性蛋白之一,代表了这一时期的脂肪酸合成升高的事件。而在DE阶段急剧下降的DNA甲基转移酶DNMT3B,这是细胞维持甲基化所必须的。而对于越过iPSCs阶段后,蛋白DNMT3A的延长表达则能表明其在肝细胞分化中的特殊作用。组学数据表明,E-cadherin表达水平降低,间充质标记物则表达水平上升,说明细胞从iPSCs经EMT后再向DE阶段发展。与癌症表型相关联的GAB2蛋白同时也是DE阶段的标志物蛋白。ESRRG则是wei一在HE阶段特异性和高表达的蛋白,在生物体发育中起到特定的作用。对于大多数的转录因子,则会在细胞逐渐成熟时减少,且在HE到IH阶段之间尤为显著。对于MH阶段来说,找到的78个阶段性差异蛋白中,有52个是MH阶段特异的;且有19个蛋白与免疫功能相关,这也与肝脏的免疫功能相对应。如在尿素循环中第一步的酶CPS1,在MH阶段上调16倍,而这可能跟肝脏的排毒功能对对应。

图5:时间维度分析中的标志物蛋白及转录因子的变化趋势(点击查看大图)
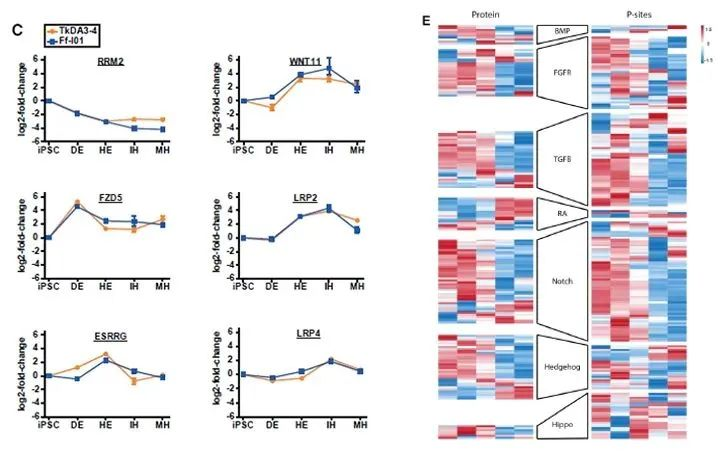
Wnt通路是一个在进化上高度保守的经典的信号通路,调控细胞周期、影响细胞分化。在本研究中,同样发现,Wnt通路在iPSC分化中至关重要。组学数据揭示了多种Wnt信号调控因子的表达变化,包括标记蛋白在所有阶段的表达变化。如Wnt受体FZD5是DE期的阶段特异性标志物。而在DE期之后的HE阶段,FZD5再次下调,而抑制Wnt的ESRRG 和WNT11上调,表明Wnt信号在进一步的肝细胞成熟过程中不会持续。除了Wnt通路外,数据还发现了多个与肝细胞分化相关的已知和必要信号通路相关的蛋白质和磷酸化位点的显著变化。

图6:Wnt通路相关蛋白的变化及与肝细胞分化相关的显著变化的通路
(点击查看大图)
与传统的单层细胞培养方法相比,3D培养的细胞可以更加贴合于细胞的体内环境,保持细胞间的相互作用,更好的模拟细胞的生理生化反应,使得细胞对体内外的刺激能有更接近于体内的应答。用来源于iPSC的HE期细胞、内皮细胞和间充质细胞组成的器官样结构,来研究2D培养及3D体外培养的肝细胞与胎肝及原发性人肝细胞(Primary human hepatocytes, PHH)(它是研究乙肝病毒感染的经典体外感染模型)之间的异同。
作者同样对其进行了深度蛋白质组学和磷酸化蛋白质组学的研究,共鉴定到8800个蛋白和12700个磷酸化位点。如PCA分析结果可得,几种不同的材料的数据可清晰分开,展示了肝细胞在体内的成熟过程。与其他的任何器官相比,2D和3D的培养的细胞的阶段特异性标记蛋白都更为接近人肝脏组织,且3D细胞的标记蛋白对此更加特异。而对于体内外数据与PHH的比较中,数据层面不管是选取强度前25个蛋白或者是表达量最高的1000个蛋白,从2D培养到3D培养到胎肝,其差异均呈现逐渐减小的趋势,证实3D培养的细胞在分子层面确实更加接近于真实的胎肝或成人肝脏细胞。另一方面,药物的“吸收-分布-代谢-排泄-毒性” 药物动力学方法,对评估生物活性化合物能否被开发为治疗药物至关重要,所以也应用蛋白质组学数据对此方面进行了解析。发现大多数与此相关的蛋白仅在PHH中呈现高表达,数据表明,在特定的蛋白表达量上,不论是2D还是3D培养的由iPSC衍生的肝细胞的蛋白表达与PHH均有差别。


图7:不同培养模式肝细胞的比较分析
(点击查看大图)
结语 /conclusion/
对于发育生物学和再生医学来说,细胞如何变得特化或“成熟”的机制很重要。这篇文章,为我们地图式的展示了干细胞来源的肝细胞发育过程中蛋白表达及翻译后修饰水平的变化,并对组学数据进行了详尽的分析与挖掘,并与前人的一些工作进行整合分析、比对,对数据进行了很好的分析利用,将蛋白质表达量的变化与与细胞所处的时期、发挥的功能进行联系,为将来更深入的细胞分化机理研究打下基础。在蛋白质组学及翻译后修饰组的研究中,我们可以得到在转录组学中无法得到的信息;数据中还给到了随着分化过程的时间特异的标志物蛋白等一系列信息,希望这些数据可以进一步用于开发改进细胞的分化方案。
就本文来说,肝脏细胞的来源短缺以及肝组织体外模型的缺失严重制约了药物筛选及毒理研究,我们希望寻找更好的替代方案;组学数据表明,虽然3D培养略好,但于我们现在应用的细胞模型与真实的细胞环境之前还有很大差别,这也为将来的如药物评估等研究提出了疑问与更高的要求。
目前,基于质谱的经典的定量蛋白质组学及翻译后修饰组学,走向了复杂的再生医学领域。相关研究包括类器官等相关的蛋白质组学研究也多了起来,包括对揭示SARS-CoV-2感染机制等类器官相关文献也多有报道;类器官能够高度模拟体内环境,并在体外能够真实的展现器官的结构和功能,目前类器官在构建应用于药物敏感性研究或者疾病分子机理蓬勃发展,我们也希望技术的发展能为更多的生物学研究,甚至体外再造组织、器官等提供更多的帮助。
参考文献
[1] Krumm J, Sekine K, Samaras P, Brazovskaja A, Breunig M, Yasui R, Kleger A, Taniguchi H, Wilhelm M, Treutlein B, Camp JG, Kuster B. High temporal resolution proteome and phosphoproteome profiling of stem cell-derived hepatocyte development. Cell Rep. 2022 Mar 29;38(13):110604. doi: 10.1016/j.celrep.2022.110604. PMID: 35354033.
如需合作转载本文,请文末留言。

