农业新质生产力从生物育种开始
发布时间:2024-04-28 13:55 | 点击次数:668
眼下正是播种的季节,小小种子,承载端牢中国饭碗的希望。种子是农业现代化的基础,如何在有限的耕地上实现高产、稳产、高抗、优质营养、高效安全的粮食生产成为我国农业现代化的首要任务之一。
随着智能育种4.0时代的到来,基于质谱分析平台的蛋白组学、代谢组学、空间代谢组学可联合全基因组关联分析,以全息化的视角从分子层面,聚焦核心种质资源,为粮食作物的性状、产量、发育、抗逆、病害等涉及的调控信息提供了强大的依据和技术支撑,近年来为加快作物育种和改良做出了重大贡献。
植物磷酸化蛋白质组学新技术
分析植物组织或细胞中蛋白质的表达水平和修饰情况,可以揭示植物的生长发育过程、逆境响应和代谢调控等关键生物学过程。蛋白质的可逆磷酸化是目前已知的最重要信号传递方式,深度解析磷酸化蛋白质组是全面理解磷酸化如何行使功能的有效手段。
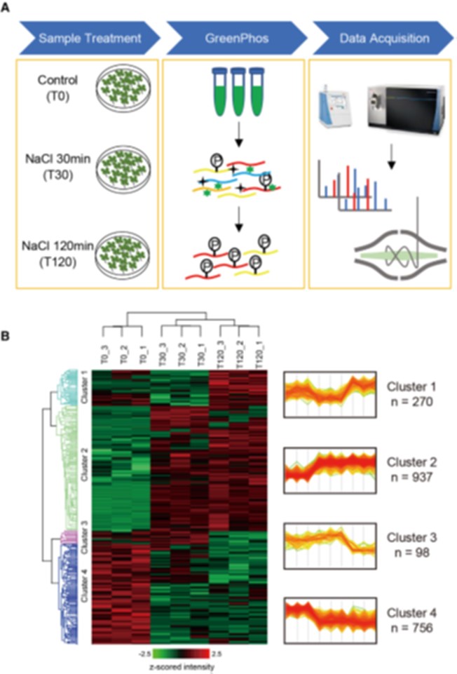
然而,植物磷酸化蛋白质组的深度解析更具挑战性。因为植物细胞具有致密的细胞壁和大量的色素与其它次生代谢产物,极大增加了蛋白质提取的难度,严重地干扰了磷酸肽富集的效率和特异性。近期,中国科学院遗传与发育生物学研究所汪迎春课题组在Molecular Plant上发表研究论文,报道了一种具有突破性的植物磷酸化蛋白质组学新技术GreenPhos。

这项技术采用了简化、稳健的工作流程,能高灵敏度、高特异性快速地富集来自包括拟南芥、水稻、番茄和衣藻在内的各种绿色生物组织中的磷酸肽。利用该技术可定量分析不同植物的磷酸蛋白质组,其鉴定深度和定量重复性没有先例,有望成为植物磷酸蛋白组学的通用技术。该技术主要面向高等植物及其它绿色生物(如衣藻),实现最小的样品损失,大大提高了时间和成本效益,因此命名为GreenPhos。应用该技术已深度解析了拟南芥响应不同时长盐胁迫的差异磷酸化蛋白质组,发现了包括剪接体蛋白和一些激酶响应盐胁迫的磷酸化事件。
GreenPhos为更深入地理解蛋白质磷酸化在植物生命过程中的功能提供了强有力的工具,在作物育种、品质以及抗逆密切相关的磷酸化蛋白及其位点中有着广泛的应用前景。Orbitrap Fusion Lumos结合功能强大的MaxQuant软件为该研究提供了蛋白组学金标准分析平台,Orbitrap技术已经成为蛋白质组学、翻译后修饰研究及单细胞蛋白组学的最佳选择。

使用GreenPhos对盐胁迫拟南芥幼苗进行磷酸蛋白组定量分析(点击查看大图)
代谢组学揭示水稻铁胁迫应答机制
代谢组学作为基因和表型的桥梁,可与基因组学相结合,应用于遗传育种、作物表型预测等方面。代谢物也是植物对外界环境的防御网络,基于代谢组学策略分析植物在逆境条件下代谢物的变化,可以推测植物在胁迫应答过程中对代谢途径的调整,是研究植物抗逆机制的重要手段之一。
铁胁迫是水稻栽培中的严重问题,尤其是在铁含量高的土地上。印尼茂物农业大学MIFTAHUDIN课题组应用 Q Exactive Plus Orbitrap平台的非靶向代谢组学策略揭示了水稻(Oryza sativa L.)在铁胁迫下的关键代谢途径。

文章对两个水稻品种即IR64(对铁敏感)和Pokkali(耐铁)在400ppm铁溶液胁迫10天后进行了代谢谱分析,结果表明,铁胁迫影响了两个水稻品种的根和茎组织的代谢谱,根和茎组织之间的代谢物存在明显差异,采用非靶代谢组学检测到了102种代谢物。经过统计学分析,茎组织中的1-氨基C₃H₆-1-羧酸(ACC)和根组织中的半乳糖在铁胁迫下显著上调,认为是水稻品种Pokkali铁耐受性的代谢物标志物,其中ACC在之前转录组研究有过报道。参与这两种代谢标志物生物合成途径的酶编码基因可能是探索水稻铁耐受性的一个潜在靶点。该研究为进一步研究水稻的抗逆和农作物改良奠定了坚实的基础。Q Exactive Plus Orbitrap质谱平台为该研究样本的连续检测提供了卓越的稳定性。
多组学联合培育出“超级西红柿”
随着组学技术的蓬勃发展,多组学联合分析,可以相互验证,也可以相互补充,有助于全面、深入地研究植物遗传进化、生长发育、改良育种、营养价值等课题,是生物育种的重点方向。
维生素D缺乏是全球性健康问题之一,大多数食物包含植物性食品维生素D含量很低,难易满足人体需求。来自英国John Innes Centre的Cathie Martin 科研团队通过代谢组学、空间代谢组学和基因编辑等技术进行了西红柿的品种改良,培育出了富含丰富维生素D的“超级西红柿”。

研究者对关键基因进行了编辑,采用基于Q Exactive Orbitrap对影响番茄品系生长发育、产量以及维生素D3增加的相关代谢物,如:植物甾醇、油菜素、7-脱氢胆固醇、α-番茄碱等含量变化进展了代谢组学分析,还对番茄不同组织进行了空间代谢组学研究,分析了相关物质的空间分布,对该研究成果提供了重要的技术支撑。
总 结
随着Orbitrap技术的迅猛发展,凭借其卓越的分辨率、稳定性及灵敏度等优势,为植物蛋白质组学、代谢组学及空间代谢组学研究提供了金标准质谱平台,为生物育种工作提供科学依据及整体质谱组学解决方案,全面助力农业新质生产力的提升。

参考文献:
1. Duan X X, Zhang Y Y, Wang YC ,et al. GreenPhos, a universal method for in-depth measurement of plant phosphoproteomes with high quantitative reproducibility. Molecular Plant 17(2024):199–213. https://doi.org/10.1016/j.molp.2023.11.010.
2. TURHADI T, HAMIM H, MUNIF G,et al. UHPLC-Q-Orbitrap HRMS-Based Metabolomic Show Biological Pathways Involved in Rice (Oryza sativa L.) under Fe Toxicity Stress. Malaysiana 52(2)(2023): 513-531. http://doi.org/10.17576/jsm-2023-5202-15.
3. Jie L, Aurelia S, Cathie M, et al. Biofortified tomatoes provide a new route to vitamin D sufficiency. Nature Plants 8(2022): 611–616.

