单细胞组学研究的新篇章:探索单细胞蛋白修饰组学
发布时间:2025-03-03 15:14 | 点击次数:1092
单细胞组学研究在揭示细胞群体异质性、发现单个细胞的独特性以及识别所关注的少数亚群等方面发挥至关重要的作用,近年来受到越来越多的关注[1]。蛋白质作为生命活动的直接执行者,由于氨基酸组成的不同、可变剪切以及翻译后修饰状态的不同给蛋白质带来了丰富的多样性,在蛋白质层面对生理活动的多样性和复杂性的揭示,逐渐成为探索生命活动进程的焦点[2]。近年来,随着单细胞RNA测序等技术的突破,在单细胞层面深入研究基因组和转录组成为现实。高通量单细胞转录组测序技术不仅揭示了细胞之间的异质性,还保留了传统群体研究中所发现的共性问题,这有助于我们更加全面地理解细胞的功能和调控机制[1]。但由于遗传物质与蛋白表达含量之间并不是一一对应的定量关系,单细胞转录组数据可以提供基因表达的信息,但无法直接推断出蛋白质含量的变化。此外,由于细胞内转录和翻译在时空上的差异性,以及翻译后修饰对蛋白质调控等因素,使得对单细胞开展蛋白质组学研究成为一个必要且迫切的需求。单细胞蛋白质组学能够提供每个细胞中蛋白质及其翻译后修饰的定量信息,为解析生命活动在单细胞层面上的奥秘提供了新途径和新见解[3]。
由于单细胞中所表达的蛋白含量极低且不同的细胞之间蛋白表达量也差异极大,如下图A所示,单个细胞中蛋白质的含量整体在pg-ng级别,一个精子中蛋白的总量在18pg左右,一个HeLa细胞则含有约250 pg蛋白质,且不同于遗传物质可以扩增,蛋白质本身无法进行数量的扩增放大,因此样品前处理损失和检测仪器的灵敏度极大地限制了单细胞蛋白质组学研究的发展[3]。近年来,随着样品前处理技术和色谱-质谱联用仪器性能的不断进步,单细胞蛋白质组学研究经历了深度与广度的巨大变化[3]。2018年Rayn T. Kelly团队基于nanoPOTS玻璃芯片这一蛋白质前处理技术通过减小反应体积而减少样本损耗,在单细胞中鉴定到了超过600个蛋白质[4]。2020年Zhu Ying团队则进一步利用荧光激活细胞分选(FACS)实现对单细胞的分选,利用串联质谱标签(TMTs)结合ThermoFisher的Orbitrap Fusion Lumos Tribrid 质谱仪在nanoPOTS蛋白前处理技术下成功从单细胞中鉴定到了超过1716个蛋白[5]。2023年,Karl Mechtler团队则利用CellenONE平台进行单细胞分选,并使用proteoCHIP芯片进行蛋白质前处理,在Orbitrap Exploris 480-FAIMS质谱仪系统上实现单细胞1940个蛋白的鉴定[6]。时间进入到2024年,浙江大学方群团队则利用微流控技术开发PiSPA单细胞分选技术,结合高灵敏度质谱分析,在单个哺乳动物细胞中检测到最多3 000个蛋白质[7]。同年,Jesper V. Olsen团队利用其开发的Chip-Tip方法单细胞蛋白前处理策略集合ThermoFisher的全新一代Orbitrap Astral质谱仪系统将单细胞蛋白组鉴定深度带入一个全新的境界。利用Chip-Tip 方法,结合CellenONE高通量的从细胞悬液中分选单细胞,并在proteoCHIP-EVO96中进行后续蛋白质处理,结合Orbitrap Astral的窄窗口 DIA(nDIA)方法能够稳定的在单HeLa细胞水平鉴定到超过5 000种蛋白质,实现单细胞水平全面的蛋白质组学研究[8]。

图1 单细胞蛋白质含量与蛋白质鉴定数量的图示
(点击查看大图)
综上所述,随着单细胞样品前处理技术以及高端质谱检测器性能的突飞猛进,目前单细胞蛋白质组检测在技术层面的难题已近于克服,当前单细胞层面蛋白质检出数量已达到一个全新高度,单细胞蛋白质组学在技术上的进步已使得我们能够以与此前完全不同的视角去研究原有的生物学问题,并与单细胞基因组、转录组及代谢组等研究方法互为补充,极大地拓展了我们探索生命奥秘的技术手段。单细胞蛋白质组检测在技术上的突破也使得在单细胞层面开展蛋白质翻译后修饰鉴定成为一种可能,然而,尽管技术进步迅速,但由于翻译后修饰的丰度极低、现有的富集策略与前处理方案存在不兼容且缺乏灵敏的检测方案等因素的存在,在单细胞水平上对其进行大规模分析仍然极具挑战性。目前针对单细胞进行修饰组学鉴定的报道还较少,为此,本文将针对两篇单细胞修饰鉴定佳作展开介绍,以期为各位读者开展相关研究工作提供思路。
文章一
第一篇文章来自于丹麦哥本哈根大学Jesper V. Olsen团队的叶子璐博士,目前叶子璐博士已任中国医学科学院系统医学研究院苏州系统医学研究所研究员[8]。如前所述,单细胞蛋白质组学样品制备工作流程的关键考虑因素包括尽可能保持样品浓缩以减少表面吸附损失,减少缓冲液蒸发和移液步骤以提高重现性并最大化检测灵敏度[8]。有基于此,作者开发了一种近乎无损的基于 LFQ单细胞蛋白质组工作流程,作者专为单细胞样品制备设计了名为proteoCHIP EVO 96的芯片,能够以纳升水平的最小体积运行,可同时并行制备多达 96 个蛋白质组学样品,该芯片专门针对与 Evosep One LC 系统的兼容性进行了定制,实现了无需额外移液步骤的简化样品转移过程。利用CellenONE高通量单细胞分选设备及proteoCHIP EVO 96前处理技术,结合Orbitrap Astral的窄窗口DIA(nDIA)方法, 显著提高了单细胞蛋白质组分析的灵敏度和效率(图 2A)。
作者通过比较分析确定了最佳的 nDIA 方法,发现使用 4Th DIA 窗口以及6ms 最大离子注入时间(4Th6ms)可获得最高的蛋白质组覆盖度,并实现在单个 HeLa 细胞中中位数为 5204 种蛋白质的鉴定水平,并在其中一次 HeLa 细胞制备中鉴定出超过 6000 种蛋白质(图 2B)。当进一步扩大细胞的数量,能够从仅 20个细胞的样品总鉴定出超过 7000 种蛋白质。在肽段水平上实现的深度鉴定则更为显著,单细胞样品的肽段中位鉴定数为 41700,20个细胞样品的肽段中位鉴定数为 98054(图 2C),单细胞的蛋白质序列中位覆盖度为 12.9%,20个细胞样品的为 25%(图 2D)。这种高深度的肽段覆盖也促进了高度准确的蛋白质定量,基于iBAQ值的强度绝对定量显示出跨越约五个数量级的广泛动态范围,相对蛋白质丰度估计也表明,不同细胞数量样品的 iBAQ 值几乎呈线性关系(图 2E)。作者也开展了不同亚细胞定位蛋白的鉴定统计,其中稳定鉴定出超过 200 种质膜蛋白,也进一步说明了该方法的稳健性(图 2F)。

图2 高通量无标记单细胞蛋白质组学的工作流程及结果
(A) 单细胞分离和蛋白质组学处理工作流程的示意图。(B) 使用不同的 nDIA 设置在单个、10 个、20 个和 40 个 HeLa 细胞中鉴定的蛋白质数量。(C) 使用不同的 nDIA 设置在单个、10 个、20 个和 40 个 HeLa 细胞中鉴定的肽段数量。(D) 单细胞、10 细胞和 20 细胞样品的蛋白质序列覆盖百分比。(E) 显示不同细胞数量下定量范围和一致性的 iBAQ 值分布。(F) 细胞区室中蛋白质定位的概述。搜索使用了 Spectronaut(v18)(点击查看大图)
鉴于作者开发的近乎无损的基于 LFQ单细胞蛋白质组工作流程在肽段前体水平所实现的高深度覆盖鉴定,这不仅增强了蛋白质鉴定和定量,还可能揭示大量与翻译后修饰相关的信息。为了验证这一假设,作者在单细胞蛋白质组样品中深入研究了两种具有极高细胞重要性的翻译后修饰-磷酸化和糖基化,蛋白质磷酸化作为一种非常重要的翻译后修饰,在细胞凋亡、炎症、代谢、增殖、蛋白质运输等多种生物学过程中发挥重要的调控功能[9],磷酸化信号级联是生物体信号传导的关键分子机制,因此开展磷酸化蛋白质组学研究一直是生命科学研究中的热点之一。N-糖基化是蛋白质一种普遍且重要的翻译后修饰,它介导了包括细胞间识别、信号转导、免疫反应以及疾病发生和发展等多种关键生物学过程。在许多恶性肿瘤和其他疾病中都发现了 N-糖基化谱的改变,因此全面表征蛋白质 N-糖基化对于增进我们对健康和疾病的理解至关重要[10]。为此,作者对该两种翻译后修饰开展不进行任何特定富集的单细胞位点鉴定。
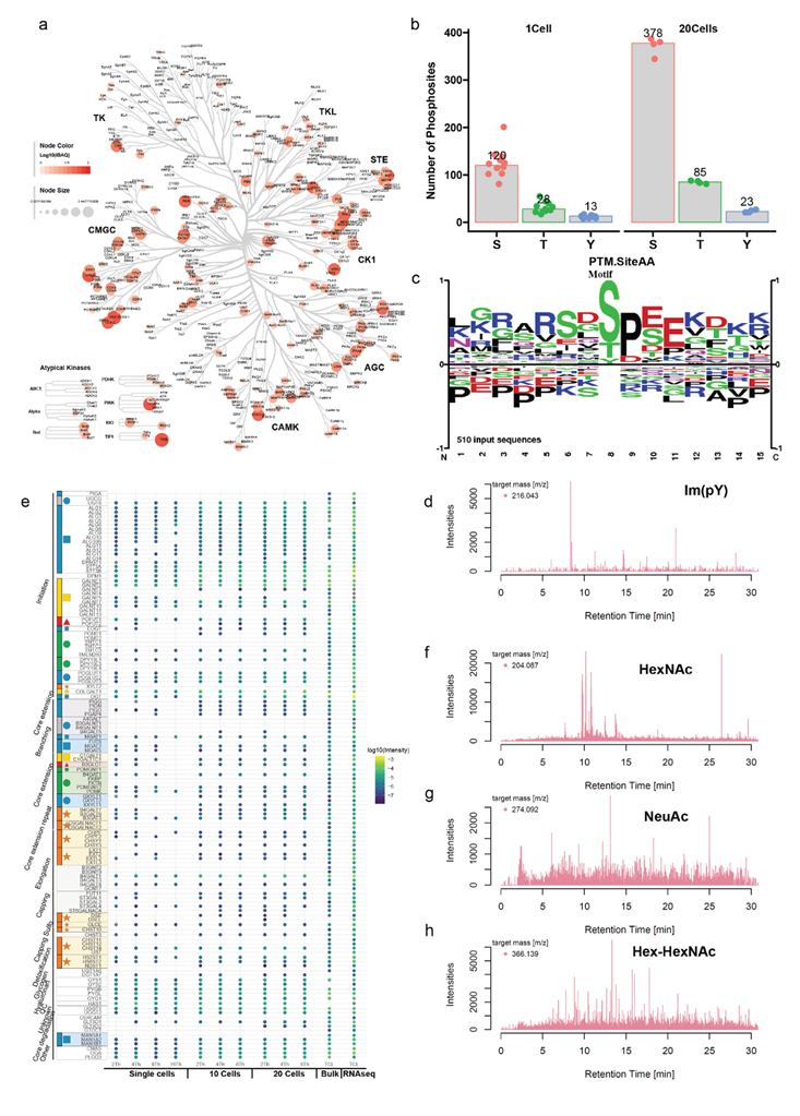
作者专注实现催化磷酸化反应的激酶的发现,基于开发的单细胞蛋白质方案在不进行任何修饰富集的情况下,在单细胞内定量了 168 种蛋白激酶,涵盖了所有主要的激酶家族(图 3A)。值得注意的是,来自 CMGC 组的 CDK1 和来自 STE 组的 MAPK1 等激酶表现出最高的丰度,而酪氨酸激酶则较少。随后,作者在单细胞样品中以丝氨酸、苏氨酸以及酪氨酸磷酸化为可变修饰进行数据库搜索,并使用 20 个细胞样品作为载体蛋白质组(carrier proteome)。尽管没有进行任何特定的细胞刺激或样品处理来保留磷酸化位点,但该搜索方法依然在单细胞中可靠地鉴定出120个丝氨酸、28个苏氨酸和 13个酪氨酸磷酸化位点(图 3B)。motif分析显示出常见的磷酸化基序,这与我们的激酶组数据高度一致(图 3C)。重要的是,对酪氨酸磷酸化在 m/z 216.042 处的选择性亚铵离子的 DIA-MS/MS 光谱的提取离子色谱图(XIC)筛选显示,在整个 LC 洗脱曲线中存在强烈信号(图 3D)。作者还研究了蛋白质糖基化模式,并在所有糖基化途径中检测到多种糖基转移酶(图 3E)。采用类似于磷酸酪氨酸亚铵离子筛选的策略,作者对常见聚糖进行了氧鎓离子筛选,包括单糖 HexNAc(图 3F)和 NeuAc(图 3G)以及二糖 Hex-HexNAc(图 3H)。所有聚糖都大量存在,并且在大多数 MS2 光谱中都能检测到,即使使用 nDIA 也是如此。亚铵离子和氧鎓离子的筛选表明,蛋白翻译后修饰(如磷酸化和糖基化)在单细胞中普遍存在。
作者的研究证明了在无需特定富集方案的前提下进行翻译后修饰分析的可行性。这一进展为更简化、高效地探索翻译后修饰位点乃至开展组学鉴定铺平了道路,揭示了细胞内发挥作用的多方面调控机制。然而,由于当前数据库搜索算法的限制,修饰肽段的精确鉴定仍然具有挑战性。

图3 单细胞蛋白质组学中的翻译后修饰分析
(A) 激酶组树状图,展示了单细胞中主要激酶家族的 168 种激酶的定量情况,节点颜色和大小表示 iBAQ 丰度。(B) 柱状图,描绘了单细胞和 20 细胞样品中鉴定的丝氨酸(S)、苏氨酸(T)和酪氨酸(Y)残基的磷酸化位点数量。(C) 序列标志分析,说明了在单细胞样品中鉴定的最常见的磷酸化基序。(D) 磷酸酪氨酸(m/z 216.0426)的亚铵离子在液相色谱洗脱曲线中的提取离子色谱图(XIC)。(E) 单细胞中鉴定的糖基因的可视化。(F) HexNAc(m/z 204.087)的氧鎓离子的 XIC,表明聚糖在 MS2 光谱中的存在。(G) NeuAc(m/z 274.092)的氧鎓离子的 XIC,反映了聚糖在 MS2 光谱中的丰度。(H) 二糖 Hex-HexNAc(m/z 366.139)的氧鎓离子的 XIC,反映了聚糖在 MS2 光谱中的丰度(点击查看大图)
文章二
在自下而上的蛋白质组学研究中,常用的定量策略包括非标记定量(lable free quantification,LFQ)和同位素标记定量(isotope labeling quantification)。单细胞蛋白质组学中的早期经典方法之一是基于串联质谱标签(TMTs)的同位素标记定量解决方案SCoPE-MS。Slavov 团队在 2018 年开发了基于 TMT 标记的单细胞蛋白质组分析方法,利用了 TMT 载体(TMT-carrier)的概念 。在该策略中,通过将单细胞通道和使用大量细胞的 TMT 载体通道(TMT-carrier channel)的信号相结合,大幅提高了肽段的 MS1 强度,从而触发了显著改进的 MS/MS 裂解[11]。实现了肽段鉴定效率的大幅提高,这有助于以更高的灵敏度和通量进行单细胞蛋白质组分析。
鉴于N-糖基化在诸多恶性肿瘤和其他疾病进展中的重要性,在单细胞分辨率下阐明 N-糖基化模式的变化,将极大地促进对其在肿瘤微环境和免疫治疗中关键作用的理解。考虑到单细胞/微量细胞中样本量极少且与富集方法不兼容,国家蛋白质科学中心(北京)的秦伟捷研究员课题组开发了一种基于 TMT 标记的完整N-糖肽分析非富集策略(图4)。该策略并非依赖于单个单细胞/微量细胞样品中完N-糖肽响应较差的 MS信号强度,而是将使用从大量细胞样品中获得的N-糖肽的TMT 载体通道与TMT研究通道中的单细胞/微量细胞混合,且不进行富集,以获得组合的 MS1 信号。通过这种方式,研究通道可以避免富集步骤中的样品损失,从而支持在极少量样品中进行超灵敏的 N-糖肽鉴定。即使在单细胞/微量细胞中非糖肽的干扰下,N-糖肽显著提高的 MS1 信号也能有效地触发 MS/MS 裂解,从而促进了对单个以及50 个 HeLa 细胞的首次大规模定量完整N-糖蛋白组分析。由于单细胞 / 微量细胞样品未进行富集步骤,该策略不受不同糖型和丰度的 N - 糖肽之间富集效率差异的影响,因此可能导致更准确的定量结果。

图 4 基于 TMT 标记的用于单细胞/微量细胞大规模N-糖肽鉴定的载体策略
为了验证这一概念和策略,作者制备了三个样品以测试载体策略在不进行富集的情况下从低ng水平样品中进行深度N-糖肽鉴定的可行性(图 5A)。如图 5B 所示,对于样品 I使用 TMT10 的每个通道(不包括 126、127C 和 128C)标记 50ng HeLa 细胞裂解消化物,并最终将七个通道合并进行质谱分析。对于样品 II,使用 TMT126(载体通道)标记从 40μg HeLa 细胞裂解消化物中富集的N-糖肽,其余通道留空。样品III是样品I和II的组合,以评估在不进行富集的情况下使用载体通道促进研究通道中痕量样品的 N-糖肽鉴定的可行性。对于没有载体通道的样品 I,由于在未富集样品中其丰度极低,仅鉴定出 112个 N-糖肽。然而,在样品 III中,通过在通道 TMT126 中添加载体N-糖肽,完整N-糖肽的数量至少增加了14倍。同样,样品 III 中 N-糖肽的总MS 强度也显著增强(图 5C),这表明应用糖载体大大增加了在痕量样品中鉴定和定量未富集的 N-糖肽的机会。

图5 糖载体策略的可行性评估
(A) I、II 和 III 实验中的 TMT 通道分配。(B) 三个样品中每个样品的定量 N - 糖肽数量。(C) N - 糖肽的总强度。
由于糖肽丰度低、受非糖肽的抑制以及在富集过程中不可避免的样品损失,使用直接质谱分析或传统的亲水相互作用液相色谱(HILIC)富集方法,从单个和 50个HeLa 细胞中作者均未鉴定出 N-糖肽。然而,使用糖载体策略从单个和 50个HeLa 细胞中分别获得了超过 260个和 500个N-糖肽,这表明该策略对单细胞 / 微量细胞研究具有高灵敏度(图 6A)。如图 6B 所示,在跨越四个数量级强度范围的累积曲线中,从七个单个HeLa细胞中共获得了608个完整的N-糖肽。对于定量分析,当样品量从 50 ng 减少到单个细胞时,鉴定出的 N-糖肽的强度分布呈现明显的下降趋势(图 6C)。相比之下,由于基于数据依赖采集的质谱分析的随机性,变异系数(CV)随着样品量的减少而增加,并且通常预计较低的样品量会有更高的定量波动。然而,少量细胞(10 个和50个细胞)的CV仅略高于50 ng样品中的CV,这表明糖载体策略具有高重现性。对于单细胞,发现较高的CV,这可能部分归因于单个细胞之间的异质性(图 6D)。此外,作者还将糖载体策略应用于50个细胞水平的三种细胞系(HeLa、AC16 和 A549)的差异 N-糖蛋白组分析。如图 6E 所示,对定量的完整N-糖肽进行主成分分析(PCA),结果表明细胞按细胞类型分组,三种细胞系之间存在明显差异,这进一步证明了糖载体策略的定量重现性。重复之间的技术差异低于细胞类型之间的 N - 糖蛋白组模式差异,这表明该策略能够识别细胞异质性。进一步将样品量减少到单细胞水平揭示了不同 HeLa 细胞之间的细胞异质性。在无监督层次聚类分析中发现了单个 HeLa 细胞中 N - 糖肽的差异表达(图 6F)。作为概念验证,该策略成功区分了三种不同的细胞系,并利用完整的 N-糖肽谱发现了小鼠大脑中小胶质细胞(MG)的区域异质性,表明其在生物和生物医学研究中具有广泛的应用潜力。

图6 单细胞和微量细胞中完整 N - 糖肽的分析
(A) 从单个、10 个和 50 个 HeLa 细胞以及 50ng HeLa 酶解物中获得的完整 N - 糖肽数量。(B) 从大量 HeLa 酶解物和单个 HeLa 细胞中累积鉴定出的 N - 糖肽。(C) 强度比较。(D) 从单个、10 个和 50 个 HeLa 细胞以及 50ng HeLa 酶解物中获得的 N - 糖肽的变异系数(CV)分布(n = 7)。(E) 来自三种细胞系的 N - 糖肽的主成分分析(n = 14)。(F) 单个 HeLa 细胞的 N - 糖肽的无监督层次聚类(点击查看大图)
综上所述,基于等压标记TMT的载体策略,作者使用高场非对称波形离子迁移谱仪FAIMS联用Orbitrap Exploris 480 质谱仪进行非富集单细胞N-糖肽分析。使用从大量细胞样本中获得的 N-糖肽作为载体通道,显著提高了 N-糖肽的 “总” 信号,从而实现了对单个 HeLa 细胞平均260个 N-糖肽的首次定量分析。
总结
由于翻译后修饰的丰度极低、现有的富集策略与前处理方案存在不兼容且缺乏灵敏的检测方案等因素的存在,在单细胞水平上对翻译后修饰进行大规模分析仍然极具挑战性。随着单细胞样品前处理技术以及高端质谱检测器性能的突飞猛进,在无需特定富集方案的前提下进行翻译后修饰分析已成为可能。基于载体蛋白组的SCoPE-MS策略能够提高整体样品的蛋白质含量,从而降低对LC-MS系统的灵敏度要求。此外,当前已有最高通量为32 plex的TMT标签,在不加入载体蛋白质的情况下能够同时对32个样本进行相对定量分析,能够显著提升单细胞蛋白质(修饰组)的分析通量[3]。相信未来结合数据库单细胞修饰搜索算法的优化,基于无损样品前处理在超高灵敏度质谱系统Orbitrap Astral/Ascend Tribrid的加持下,单细胞修饰的鉴定将会迎来崭新的局面。
参考文献:
[1]Sheridan C. Can single-cell biology realize the promise of precision medicine?. Nat Biotechnol, 2024, 42(2): 159-162
[2]MacCoss M J, Alfaro J A, Faivre D A, et al. Sampling the proteome by emerging single-molecule and mass spectrometry methods. Nat Methods, 2023, 20(3): 339-346
[3]谢井盛, 叶子璐. 基于质谱技术的单细胞蛋白质组学[J]. 生物化学与生物物理进展, 2024, 51 (10): 2705-2716.
[4]Zhu Y, Piehowski P D, Zhao R, et al. Nanodroplet processing platform for deep and quantitative proteome profiling of 10-100 mammalian cells. Nat Commun, 2018, 9(1): 882
[5]Williams S M, Liyu A V, Tsai C F, et al. Automated coupling of nanodroplet sample preparation with liquid chromatography-mass spectrometry for high-throughput single-cell proteomics. Anal Chem, 2020, 92(15): 10588-10596
[6]Ctortecka C, Hartlmayr D, Seth A, et al. An automated workflow for multiplexed single-cell proteomics sample preparation at unprecedented sensitivity. Mol Cell Proteomics, 2023, 22(12): 100665
[7]Wang Y, Guan Z Y, Shi S W, et al. Pick-up single-cell proteomic analysis for quantifying up to 3000 proteins in a Mammalian cell. Nat Commun, 2024, 15(1): 1279
[8] Ye Zilu, Sabatier P, Hoeven L, et al. High-throughput and scalable single cell proteomics identifies over 5000 proteins per cell.
[9]Ardito F, Giuliani M, Perrone D, Troiano G, Lo Muzio L. The crucial role of protein phosphorylation in cell signaling and its use as targeted therapy (Review). Int J Mol Med. 2017;40(2):271-280.
[10] Kong L, Li F, Fang W, Sensitive N-Glycopeptide Profiling of Single and Rare Cells Using an Isobaric Labeling Strategy without Enrichment. Analytical Chemistry 2023 95 (30), 11326-11334
[11]Budnik, B., Levy, E., Harmange, G. et al. SCoPE-MS: mass spectrometry of single mammalian cells quantifies proteome heterogeneity during cell differentiation. Genome Biol 19, 161 (2018).

