研究热点 | Orbitrap 蛋白质组学和脂质组学平台发现淋巴内皮细胞代谢调控进食的分子机制
发布时间:2025-03-03 15:59 | 点击次数:340
研究背景
哺乳动物脂肪组织可以分为白色脂肪组织(White adipocytes tissue, WAT)、米色脂肪组织(Beige adipocytes tissue)和棕色脂肪组织(Brown adipocytes tissue, BAT)。WAT主要作为能量仓库存储脂质,而BAT富含线粒体,可以快速动员脂质将其转化为热量消耗;米色脂肪介于二者之间。BAT在脂肪分解代谢、血糖平衡和增强胰岛素敏感度、改善骨骼和肌肉健康方面具有重要的生理作用。神经紧张素(Neurotensin, NTS)是一种由13个氨基酸组成的分泌肽,可以通过直接与中枢神经系统(central nervous system, CNS)细胞相互作用而减少食物摄入。长期以来,NTS被认为仅由CNS或肠道N细胞产生,对其是否可以直接作用于外周组织尚不明确。
在前期工作中,研究者通过单细胞转录组测序(scRNA-seq)发现淋巴内皮细胞(lymphatic endothelial cells, LECs)也可以产生NTS,并证实其可以直接作用于脂肪组织中NTSR2而抑制棕色脂肪活性,但其在白色脂肪组织中的作用依旧未知。
2025年1月,复旦大学生命科学学院李晋、黄河、郑琰团队在Cell Research上发表了题为 “Neurotensin-neurotensin receptor 2 signaling in adipocytes suppresses food intake through regulating ceramide metabolism” 的研究论文,发现白色脂肪细胞中NTS-NTSR2信号可通过直接控制神经酰胺相关脂代谢和GDF15的产生来调节食物摄入,神经酰胺C20~C24是调节哺乳动物食物摄入量的关键因素。

质谱分析

该研究使用了Thermo Fisher Orbitrap 质谱仪进行了磷酸化蛋白质组和非靶向脂质组学分析。其中磷酸化蛋白质组学研究使用FASP酶解和TiO2进行样本前处理,富集的磷酸化肽段应用EASY-nLC 1200 纳升液相单柱模式和 Orbitrap Fusion™ Lumos™质谱采集, Proteome Discoverer (version 2.4)软件对蛋白组数据进行了肽段鉴定和定量;非靶向脂质组学样本采用甲基.叔丁.基.醚进行脂质提取后,使用Orbitrap Exploris™ 480 质谱仪采集,并在LipidSearch (version 4.0)软件上进行了脂质鉴定。

实验结果
本研究构建了棕色/米色脂肪细胞Ntsr2特异性敲除小鼠模型(Ntsr2 BKO),其能量代谢率相比正常小鼠上升,在高脂饮食下该模型表现出高热量消耗和体重减轻。相反,包括白色脂肪在内的脂肪细胞特异性Ntsr2基因缺失小鼠(Ntsr2 AKO ) 虽然能量代谢率也有上升,但在高脂饮食下摄食和体重增加,代谢稳态失衡;通过局部NTS治疗可以减少摄食行为,该过程可能与NTS-NTSR2信号途径有关。
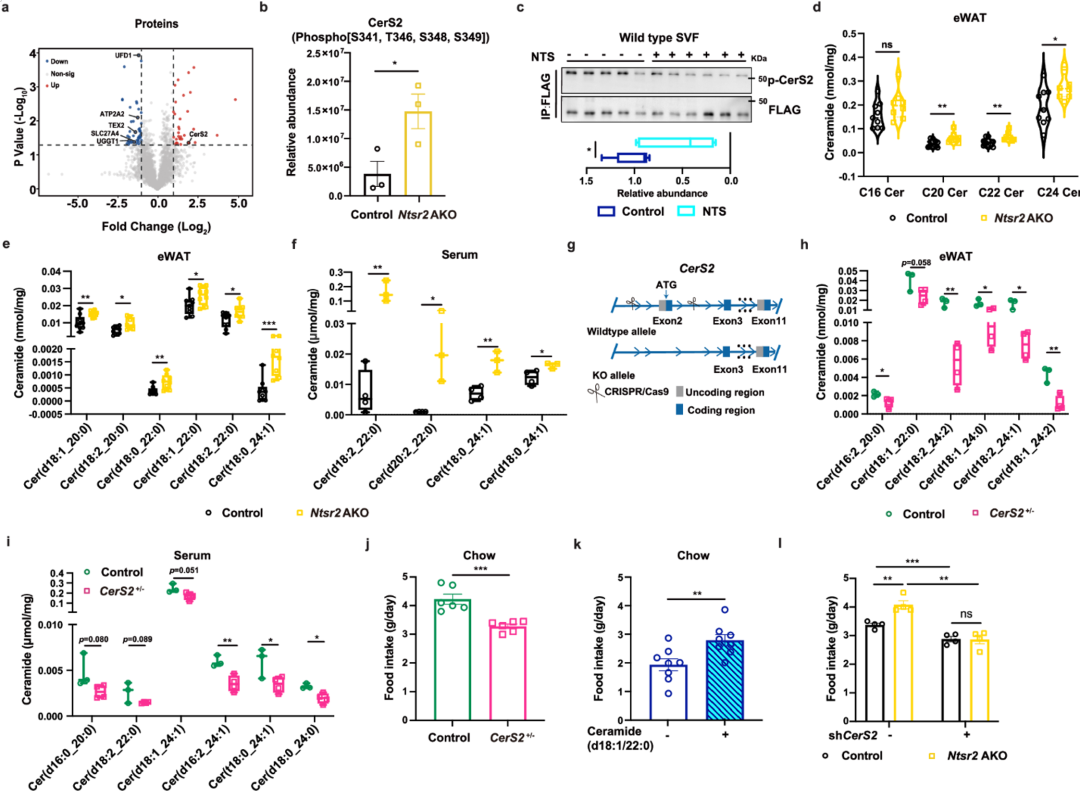
先前的研究表明NTS-NTSR2信号增强了棕色脂肪组织ERK的磷酸化水平(p-ERK),但白色脂肪组织中Ntsr2缺失对p-ERK无显著性影响。本研究对体重相当的Ntsr2 AKO小鼠和对照小鼠进行了磷酸化蛋白质组学分析,发现了多种蛋白质磷酸化水平发生显著性变化,特别是和内质网应激、UPR相关蛋白磷酸化水平下调。而神经酰胺C20~C24作为神经酰胺合成酶2(Ceramide synthetase 2, CerS2) 的特异性产物,可作为UPR的上游调节因子。因此,研究者假设NTS-NTSR2信号通过调节CerS磷酸化来控制UPR水平。

通过非靶向脂质组学分析,研究者在Ntsr2 AKO小鼠的eWATs中发现神经酰胺C20~C24在所有神经酰胺(C16~C24)中增加,但没有观察到鞘氨醇和鞘磷脂的改变。NTS处理原代脂肪细胞会显著性降低神经酰胺C20~C24丰度,但不同时间段的NTS处理对不同酰基链长度的神经酰胺丰度影响不同。通过回溯磷酸化蛋白质组数据,研究者发现Nts2的缺失调节了神经酰胺转运体(ceramide transporter, CERT)磷酸化水平,而已知CERT和神经酰胺C16的丰度相关。
研究者随后尝试构建了一个CerS2基因缺失小鼠模型,发现CerS单拷贝基因缺失(CerS2+/-)小鼠摄食量减少,其eWATs和血清中神经酰胺C24显著减少,C20~C22呈下降趋势,而C16未发现显著变化。脂肪组织中CerS5和CerS6表达也随单倍体CerS2的缺失保持不变。相比之下小鼠肝脏中神经酰胺C24显著减少,C16增加,CerS5和CerS6表达上调。神经酰胺C22局部处理小鼠脂肪组织可以提高摄食量,而靶向敲除CerS2后C20~C24丰度局部降低,并改善了食物摄入。这些数据表明脂肪细胞中神经酰胺代谢通过介导NTS-NTSR2信号调节食物摄入。
后续的实验中,研究者还证实了NTS-NTSR2信号通过神经酰胺代谢影响了UPR水平,并通过调节GDF15影响食物摄入。该结果在人群样本中得到验证,通过分析282名儿童和803名成人血浆中神经酰胺C20~C24水平,发现其与每日食物(能量)摄入量存在正相关。孟德尔随机化分析提示神经酰胺C20~C24水平与人类食物摄入存在潜在因果关系,该结果说明神经酰胺代谢轴在调节人类食物摄入量及代谢稳态方面具有重要意义。

总结
本研究首次证明了NTS-NTSR2信号通过直接调节脂肪组织中神经酰胺代谢而控制饮食,确定WAT中该信号通过影响神经酰胺C20~C24合成,诱导GDF15和食物摄入。这些结果表明外周组织中的NTS-NTSR2信号可能在维持BAT依赖性产热和WAT依赖性食物摄入平衡之间起到重要作用。本研究中关键蛋白质和脂质分子的发现工作在赛默飞Orbitrap质谱上开展,我们的产品具有超高分辨率、高灵敏度和高通量,拥有多种碎裂模式和扫描方式,可以帮助科学家更清晰、更深度、更快速了解大小分子的结构功能,助力全新生物标志物发现和验证,共同打造更健康、更绿色、更安全的世界。
参考文献:
[1] Fu, W., Lai, Y., Li, K. et al. Neurotensin-neurotensin receptor 2 signaling in adipocytes suppresses food intake through regulating ceramide metabolism. Cell Res (2025).

