TMT结合PRM定量解析蓝细菌碳代谢蛋白质调控
发布时间:2025-07-03 11:02 | 点击次数:208
2023年5月22日,中国科学院遗传与发育生物学研究所汪迎春团队在Molecular & Cellular Proteomics杂志上发表了题为“Parallel Proteomic Comparison of Mutants With Altered Carbon Metabolism Reveals Hik8 Regulation of PII Phosphorylation and Glycogen Accumulation in a Cyanobacterium”研究论文。该研究采用TMT定量蛋白质组学与PRM靶向蛋白质组学相结合的方法,并结合磷酸化占比率分析和后续实验验证,系统解析蓝细菌碳代谢蛋白质调控网络并揭示组氨酸激酶Hik8参与碳氮平衡的调控。

碳代谢是光合生物的核心代谢,涉及众多蛋白质的协同运作和调控。在蓝藻中,参与碳代谢的蛋白质其表达受到多种因子的调控,包括RNA聚合酶σ因子SigE、组氨酸激酶Hik8、Hik31和其质粒上的同源蛋白Slr6041,以及二元信号系统的响应应答因子Rre37。然而,目前还不完全清楚这些调控因子是如何特异或协同调控参与碳代谢的蛋白或蛋白质网络。
为了解决这一问题,研究团队使用了Thermo Scientific™ Orbitrap质谱仪结合TMT标记定量蛋白质组学技术,对野生型和碳代谢调控因子的缺失突变体进行了横向的差异蛋白质组学分析。TMT定量蛋白质组数据利用EASY-nLC 1000纳升液相和LTQ Orbitrap Elite质谱采集。蛋白质组分析的整体策略如图1A所示,通过在重复实验之间重新排列TMT标记的顺序,避免了由于每种TMT试剂导致的定量偏差(图1B)。总共鉴定出2543种蛋白质(覆盖70%的蓝藻蛋白),其中2189种蛋白质在至少两个重复实验中包含定量的TMT信息,用于进一步的统计和生物信息学分析(图1C)。
图1.蓝藻野生型与碳代谢调控蛋白突变株在光自养条件下的蛋白质组定量鉴定(点击查看大图)
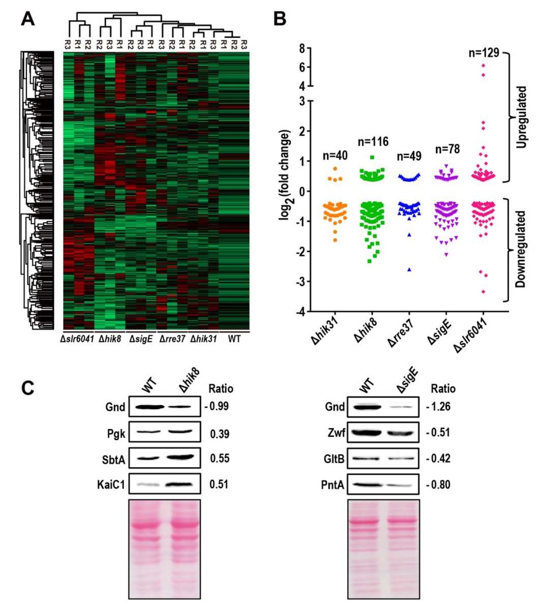
所有样本的重复实验均正确聚类,表明定量具有高可重复性(图2A)。研究团队通过学生t检验(p < 0.05)和1.3倍的倍数变化阈值,分别在Δhik31、Δhik8、Δrre37、ΔsigE和Δslr6041中鉴定出40、116、49、78和129种差异表达蛋白(图2B)。部分差异表达蛋白通过免疫印迹法进一步验证,这些蛋白大多与碳代谢相关(图2C)。
图2.碳代谢调控因子突变体中差异表达蛋白的筛选
(点击查看大图)
为了更好地可视化至少被两个碳代谢调控蛋白调控的蛋白质,研究团队利用五个碳代谢调控蛋白作为中心节点,构建了一个包含80种在至少两个突变株中发生显著变化的蛋白质的调控网络(图3)。该网络清晰地展示了调控的交叉作用,这可能对蓝藻的生长以及应对代谢和环境变化至关重要。
图3. 碳代谢调控因子共同调控的差异表达蛋白
(点击查看大图)
糖原是蓝细菌的关键碳源和能量储存物质。在黑暗条件下,糖原分解和细胞呼吸对细胞存活至关重要。研究发现,Δhik8突变株中糖原含量显著降低,而其他突变株未受影响(图4A)。尽管Δhik8中糖原合成相关蛋白未显著下调,这暗示可能存在一种新的Hik8依赖的糖原积累机制。糖原积累受细胞内碳氮比(C/N平衡)调控,而该平衡通过蛋白PII的磷酸化状态感知和调节。
研究团队发现,组氨酸激酶Hik8特异调控蓝细菌碳氮的主要感受信号PII蛋白第49位丝氨酸(S49)的磷酸化(图4B和C)。为验证PII S49位点磷酸化的上调以及其在Δhik8突变株中的调控作用,研究团队采用了PRM靶向蛋白质组学方法,定量分析了野生型和Δhik8突变株在不同营养条件下磷酸肽段的丰度。PRM靶向蛋白质组学利用EASY-nLC 1000纳升液相和Orbitrap Fusion™ Lumos™ Tribrid™ 质谱仪进行定量分析。结果显示,在自养(AT)条件下,Δhik8中PII S49磷酸化水平显著上调,且远超TMT定量结果(图4D)。考虑到磷酸化会改变肽段的电荷状态,从而影响磷酸化肽段和非磷酸化肽段在质谱分析中的电离效率和检测灵敏度,研究团队进一步计算了PII S49磷酸化占比率。结果表明,Δhik8中近70%的PII蛋白发生磷酸化,而野生型中不足4%(图4E)。
图4.Δhik8突变体中糖原含量的降低及PII磷酸化水平的上调
(点击查看大图)
进一步研究发现Hik8的缺失导致PII S49磷酸化水平显著上调,并伴随突变体糖原含量和黑暗生存能力显著下降,而将PII S49突变为丙氨酸以模拟其去磷酸化状态则能恢复Hik8缺失突变体的糖原含量和黑暗条件下的生存能力(图5)。
图5.PII S49A突变恢复了Δhik8的糖原含量并挽救其在黑暗条件下的生存能力(点击查看大图)
总 结
综上所述,该研究不仅系统地解析了碳代谢调控因子和相应靶蛋白之间调控的特异和协同性,同时还首次揭示了二元信号系统调控PII的磷酸化,并进而调控碳氮平衡。由于Hik8是蓝藻生物钟的重要信号输出组分,该研究说明蓝细菌的碳氮平衡也可能受到生物节律性调控。
简 介
中国科学院遗传与发育生物学研究所的汪迎春研究员为本文通讯作者。该研究所的黄成成博士和段晓晓博士为该研究论文的共同第一作者。该研究得到国家科技部、中科院战略先导计划和国家自然科学基金项目的资助。
中国科学院遗传与发育生物学研究所公共技术中心蛋白质组学平台依托高端质谱设备配置和专业技术人才队伍为所内外研究工作提供高水平的科研及技术服务。平台具有先进高端的质谱仪器:Orbitrap Exploris™ 480、Orbitrap Fusion™ Lumos™ Tribrid™以及Thermo Scientific™ Orbitrap Elite质谱仪等。
全文链接:
https:// doi.org/10.1016/j.mcpro.2023.100582
关于培训班~
写在最后,但同样重要哦~:
我们深知用户对于蛋白质组学从样品前处理,到上机以及数据分析的全流程培训班的需求颇多,故赛默飞将联手中国科学院遗传与发育生物学研究所汪迎春研究员课题组(暨本次分享文献的通讯作者),在2025年8月下旬开展第一期约5个工作日的基于涵盖蛋白质组学基本原理、样品制备、数据分析及软件操作(MaxQuant、Perseus、Proteome Discoverer等)的系统性的蛋白质组学培训班,培训班将以小班教学、实操为主。
本通知为第一次通知,培训班具体时间初步定于2025年8月25日至8月29日,培训地址为北京市中国科学院遗传与发育生物学研究所内,其余相关具体事务,我们将再后续发布专项通知,敬请关注!
如需合作转载本文,请文末留言。
欢迎致电400-099-8212联系我们

