与典同行|质谱成像助力药物研究进入“空间组学”时代
发布时间:2025-07-18 11:07 | 点击次数:446
2025版药典将于10月1日正式实施,新版药典在四部 《0431 质谱法》“进样系统”中首次纳入质谱成像技术,提出采用基质辅助激光解吸离子源(MALDI)或解吸电喷雾离子源(DESI)等接口,构建待测药物成分的质谱成像图,标志着质谱成像技术正式迈入药物研究的“标准化”时代,也为相关疾病临床应用按下 “加速键”。
质谱成像技术凭借对植物、动物等不同样本区域以及单细胞水平的化合物分子进行精确的定性、定量和定位,在药物领域已取得显著研究成果。赛默飞作为科学仪器lingdaozhe,深耕质谱技术及解决方案,可提供MALDI-Orbitrap和 DESI-Orbitrap质谱成像整体解决方案,广泛应用于精确定位药物组织分布、可视化药物代谢过程、追踪药物递送等研究,在中药、化药、生物药等领域多个维度研究积累了大量应用案例。
AP SMALDI-Orbitrap & AFADESI-Orbitrap质谱成像系统
质谱成像助力中药研究的多维突破
近年来,质谱成像技术在中药研究领域持续升温,应用场景不断拓展。从早期聚焦中药品质研究,深入到药理学和合成途径,再到药效机制,质谱成像正为中药天然产物研究开辟全新视角。
中药品质研究:精准鉴别药材差异
研究人员借助 AP SMALDI-Orbitrap平台,成功区分形态极为相似的芍药和牡丹根[1]。通过质谱成像技术,结合多种基质和Orbitrap正负离子检测模式,不仅清晰呈现芍药苷和芍药内酯苷两种结构异构体在组织中的分布差异,更为中药材的精准鉴定和质量把控提供了创新手段 。
图1 牡丹和芍药根活性成分结构鉴定
(点击查看大图)
中药药理学研究:结合生物活性成分评价两种葛根
P. thomsonii 和P. lobata作为两种药用葛根属, 已被中国药典收录,然而它们的治疗效果不同[2]。研究采用AFADESI-Orbitrap质谱成像等技术,结合生物活性分析,全面解释了两种葛根代谢物的差异,包括不同部位的分布、鉴定、定量及生物活性,评估药理学特性,阐明了两种葛根不同疗效的关键。
图2 (A) P. thomsonii和P. lobata中糖类质谱成像图;(B)P. thomsonii和P. lobata中异黄酮质谱成像图(点击查看大图)
中药药效机制研究:解析黄葵胶囊护肾机制
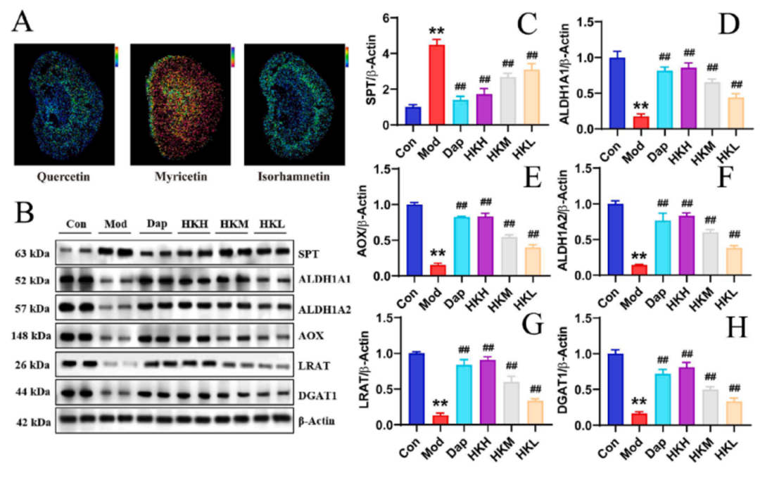
本研究以 db/db 小鼠为模型,通过质谱成像空间代谢组学技术,系统评估黄葵胶囊(HKC)对 2 型糖尿病肾病(T2DN)的治疗效果,并深入挖掘其核心通路以确定肾脏保护机制[3]。结果表明HKC显著改善2型糖尿病,AP SMALDI-Orbitrap质谱成像平台定位了核心生物标志物,并揭示了其在肾脏组织中的独特空间分布信息。研究明确了视黄醇代谢和鞘脂代谢等关键通路在药效发挥中的重要作用,为中药药效机制研究提供了创新范式。
图3 HCK对T2DN db/db小鼠视黄醇代谢和鞘脂代谢途径中关键蛋白表达的影响(点击查看大图)
质谱成像加速化药研发进程
在化学药物研发领域,质谱技术的革新对推动药物疗效提升、加速研发进程起着至关重要的作用。高分辨率 AP SMALDI-Orbitrap质谱成像平台凭借其独特优势,在抗结核药物方法开发、方法优化到临床应用的研发全流程,展现出了巨大的应用潜力,为该领域带来了全新的研究思路与洞见。以下将通过拜罗伊特大学Andreas Römpp课题组三篇文章,详细阐述这一平台技术在抗结核药物研发不同阶段的应用。
方法开发:搭建抗结核药物质谱成像的基石
课题组率先将高分辨AP SMALDI-Orbitrap质谱成像技术融入抗结核药物研发,实现吡嗪酰胺、利福平等一线及二线药物的可视化分析[4]。通过精准识别药物特征离子峰,构建从样本制备到结果分析的完整工作流程,成功应用于小鼠临床前研究,显著缩短药物筛选周期,降低研发成本。
图4 抗结核药物AP SMALDI-Orbitrap检测的方法开发(点击查看大图)
方法优化:深挖药物渗透潜能
针对药物病灶渗透难题,研究人员依托 IL - 13tg 小鼠病理模型,运用高分辨率 AP SMALDI-Orbitrap成像质谱平台,优化成像参数提升分辨率与灵敏度[5]。同时,创新开发药物渗透分析工具,精准绘制药物渗透曲线,直观呈现不同药物及给药方案下的渗透差异,为剂型优化与给药方案设计提供科学指引。
图5 抗结核药物AP SMALDI-Orbitrap检测的方法优化(点击查看大图)
临床应用:照亮药物作用路径
借助 AP SMALDI-Orbitrap 平台,以10μm高空间分辨率监测小鼠坏死性肉芽肿中临床阶段药物BTZ-043的动态分布,清晰捕捉药物在病灶内的浓度变化过程[6]。这一成果不仅揭示药物作用机制,为结构优化提供依据,更展现该技术在药物研发与疾病研究领域的广阔应用前景。
图6 临床阶段抗结核药物BTZ-043在坏死性肉芽肿中的有效渗透和积累(点击查看大图)
医药研究进入空间组学时代
质谱成像技术除了助力中药和化药临床前研究、中药品质及药物发现外,在生物药领域,质谱成像技术在药物有效性和安全性评价、药物组织分布研究、可视化药物代谢过程、药物递送等研究中发挥重要作用,为药物研发提供关键参考信息。
在 2025 版《中国药典》的引领下,质谱成像技术已然成为药物研究的关键技术之一。随着该技术的不断迭代升级,将解锁更多药物研发新可能,助力医药产业高质量发展!
参考文献:
[1] Li B, Ge J, Liu W, et al. Unveiling spatial metabolome of Paeonia suffruticosa and Paeonia lactiflora roots using MALDI MS imaging[J]. New Phytologist, 2021, 231(2): 892-902.
[2] Guo N, Fang ZhY, Z QC, et al. Spatially resolved metabolomics combined with bioactivity analyses to evaluate the pharmacological properties of two Radix Puerariae species [J]. Ethnopharmacology, 2023, 313: 116546.
[3] Han J, Li P, Sun H, et al. Integrated metabolomics and mass spectrometry imaging analysis reveal the efficacy and mechanism of Huangkui capsule on type 2 diabetic nephropathy[J]. Phytomedicine, 2025, 138: 156397.
[4] Treu A, Kokesch-Himmelreich J, Walter K, et al. Integrating high-resolution MALDI imaging into the development pipeline of anti-tuberculosis drugs[J]. Journal of the American Society for Mass Spectrometry, 2020, 31(11): 2277-2286.
[5] Kokesch-Himmelreich J, Treu A, Race A M, et al. Do anti-tuberculosis drugs reach their target?─ high-resolution matrix-assisted laser desorption/ionization mass spectrometry imaging provides information on drug penetration into necrotic granulomas[J]. Analytical Chemistry, 2022, 94(14): 5483-5492.
[6] Römpp A, Treu A, Kokesch-Himmelreich J, et al. The clinical-stage drug BTZ-043 accumulates in murine tuberculosis lesions and efficiently acts against Mycobacterium tuberculosis[J]. Nature Communications, 2025, 16(1): 826.
欢迎致电400-099-8212联系我们
如需合作转载本文,请文未留言。

